×
智能装备学院
请输入搜索信息:
< >

支撑材料

当前位置: 首页>>教师成果>>支撑材料>>正文

2.教学成果奖相关获批的教育教学改革项目

        


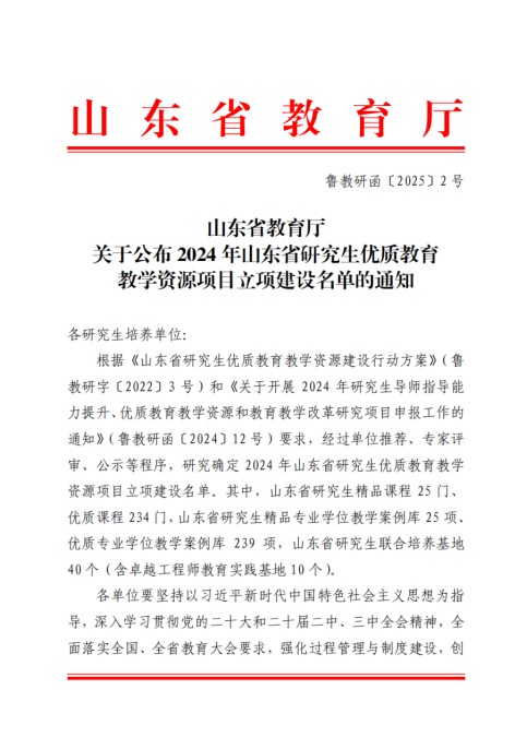
1.山东省研究生优质课程《机器学习》



2.山东省社区教育优秀课程《数据库原理及应用》





3.山东省社区教育优秀课程《网络运维技术》




4.山东省研究生教学案例库《工业互联网》



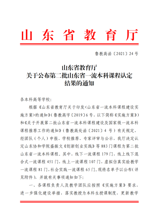
5.山东省一流本科课程《数据库原理》





上一条:1.教学成果获奖 下一条:3.教学相关论文及查重报告